陆恒环境丨水中油检测仪(LH-B580)
2026-03-27
陆恒环境丨便携式污泥浓度分析仪(LH-B580)
2026-03-25
陆恒环境丨便携叶绿素检测仪(LH-B580)
2026-03-23
陆恒环境丨便携式溶解氧检测仪(LH-D701)
2026-03-19
陆恒环境丨便携荧光溶解氧检测仪(LH-D702)
2026-03-16
陆恒环境丨便携式水质检测仪LH-M900(45参数)
2026-03-09
陆恒环境丨便携式色度检测仪(LH-M900)
2026-03-06
陆恒环境丨便携式氨氮检测仪(LH-N11F)
2026-03-04
陆恒环境丨磷酸盐检测仪(LH-P30F)
2026-03-03
陆恒环境丨便携式PH/ORP计(LH-P220)
2026-03-02
陆恒环境丨悬浮物浊度检测仪(LH-XZ03)
2026-02-27
陆恒环境丨低浊度检测仪(0.-20NTU)
2026-02-10
陆恒环境丨磷酸根检测试纸(0-500mg/L)
2026-02-05
陆恒环境丨过氧乙酸检测试纸(0-40mg/L)
2026-02-02
陆恒环境丨过氧化氢检测试纸0-25mg/L
2026-01-05
陆恒环境丨二氧化氯检测试纸0-800mg/L
2025-12-23
陆恒环境丨臭氧检测试纸(0-25mg/L)
2025-12-15
陆恒环境丨氨氮检测试纸(0-20mg/L)
2025-11-24
陆恒环境丨六价铬比色管(0-5mg/L)
2025-10-24
陆恒环境丨铜比色管(0-5mg/L)
2025-09-11
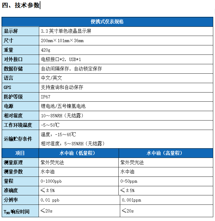
便携式水中油检测仪包括手持式控制器、各类传感器、便携式手提箱和配套附件等。具备即插即用、操作便捷、智能数据存储等特点,可检测pH、ORP、电导率、TDS、盐度、溶解氧、浊度、悬浮物、污泥浓度、COD、氨氮、蓝绿藻、叶绿素、水中油、硝酸盐氮等多项指标。该仪表可以广泛应用于实验室、地表水、工业用水、二次供水等多种场合,主要针对现场应急检测、数据比对核查、水质指标测量等应用。
二、产品特点
1.主机可同时连接最多两支电极,自动识别,即插即用,方便快捷。
2.支持自动温度/气压补偿,多个参数同时显示,不同电极切换方便。
3.IP68级航空插头,仪表IP67级防水,更适合野外应用。
4.更大的数据存储容量(每个参数10000条)。
5.9000mAh大容量锂电池,更长续航能力。
6.智能数据存储模式,自动/定时/手动多种模式可选,使用更便捷。
7.中英文双语切换,支持多种标准溶液。
8.支持GPS定位,方便查看和存储。
三、应用范围
• 地表水
• 实验室
• 工业用水
• 二次供水

